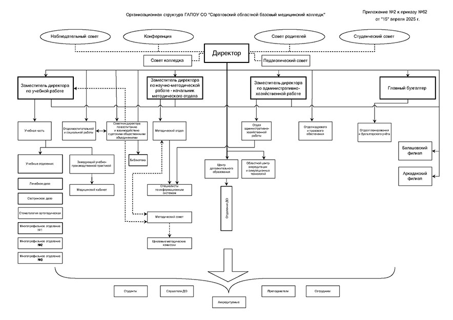
Структура и органы управления ГАПОУ СО «СОБМК»
| Подразделение | Должность |
Фамилия, Имя, Отчество |
Место нахождения |
Адрес официального сайта |
Адрес электронной почты |
Сведения о наличии положения с приложением в электронном виде |
||||||
|---|---|---|---|---|---|---|---|---|---|---|---|---|
Наблюдательный совет |
Председатель Наблюдательного совета |
Гамаюнова Татьяна Вячеславовна |
г Саратов, ул. им. Чернышевского Н.Г, д. 151 | sobmk.ru | sobmk@rambler.ru | Положение о Наблюдательном совете ГАПОУ СО «СОБМК» | ||||||
| Конференция | Председатель | г Саратов, ул. им. Чернышевского Н.Г, д. 151 | sobmk.ru | sobmk@rambler.ru | Положение о Конференции ГАПОУ СО «СОБМК» | |||||||
| Совет учреждения | Председатель Совета Колледжа | Морозов Игорь Александрович |
г Саратов, ул. им. Чернышевского Н.Г, д. 151 | sobmk.ru | sobmk@rambler.ru | Положение о Совете учреждения ГАПОУ СО «СОБМК» | ||||||
| Педагогический совет | Председатель Педагогического совета | Морозов Игорь Александрович |
г Саратов, ул. им. Чернышевского Н.Г, д. 151 | sobmk.ru | sobmk@rambler.ru | Положение о Педагогическом совете ГАПОУ СО «СОБМК» | ||||||
| Методический совет | Председатель Методического совета | Неменущая Елена Олеговна |
г Саратов, ул. им. Чернышевского Н.Г, д. 151 | sobmk.ru | sobmk@rambler.ru | Положение о Методическом совете ГАПОУ СО «СОБМК» | ||||||
| Совет родителей | Председатель Совета родителей | Семенова Галина Валерьевна |
г Саратов, ул. им. Чернышевского Н.Г, д. 151 | sobmk.ru | sobmk@rambler.ru | Положение о Совете родителей ГАПОУ СО «СОБМК» | ||||||
| Студенческий совет | Председатель Студенческого совета | Кудерова Юлия Витальевна | г Саратов, ул. им. Чернышевского Н.Г, д. 151 | sobmk.ru | sobmk@rambler.ru |
Положение о Студенческом совете ГАПОУ СО «СОБМК» | ||||||
| Руководитель ГАПОУ СО «СОБМК» |
Директор | Морозов Игорь Александрович |
г Саратов, ул. им. Чернышевского Н.Г, д. 151 | sobmk.ru | sarmedic@yandex.ru sobmk@rambler.ru |
|||||||
| ГАПОУ СО «СОБМК» | Заместитель директора по учебной работе | Неменущая Елена Олеговна |
г Саратов, ул. им. Чернышевского Н.Г, д. 151 | sobmk.ru | sobmk@rambler.ru | |||||||
| Заместитель директора по административно-хозяйственной работе | Трефилова Елена Владимировна |
г Саратов, ул. им. Чернышевского Н.Г, д. 151 | sobmk.ru | sarmedic@yandex.ru sobmk@rambler.ru |
||||||||
| Заместитель директора по научно-методической работе–начальник методического отдела | Плотникова Людмила Вячеславовна |
г Саратов, ул. им. Чернышевского Н.Г, д. 151 | sobmk.ru | odo.sobmk@yandex.ru | ||||||||
| Балашовский филиал ГАПОУ СО «СОБМК» | Заведующий филиалом | Еремина Наталья Ивановна |
г. Балашов, ул. Пугачевская, 328 | sobmk.ru http://bmu1.ucoz.ru/ | bmc64@yandex.ru | Положение о филиале | ||||||
| Аркадакский филиал ГАПОУ СО «СОБМК» | Заведующий филиалом | Афандиева Вера Викторовна |
г. Аркадак, ул. Каплунова, 26 | sobmk.ru http://arkadakmu.narod.ru/ | arkadakmu@yandex.ru | Положение о филиале | ||||||
Положение о комиссии по урегулированию споров между участниками образовательных отношений в ГАПОУ СО «СОБМК»
Положение об отделе воспитательной и социальной работы ГАПОУ СО «СОБМК»
Положение об отделе административно-хозяйственной работы ГАПОУ СО «СОБМК»
Положение об отделе кадрового и правого обеспечения ГАПОУ СО «СОБМК»
Положение об отделе планирования и бухгалтерского отчёта ГАПОУ СО «СОБМК»


